Konspektai

Gamybos užsakymų vykdymo kontrolė

9.6   (3 atsiliepimai)
Gamybos užsakymų vykdymo kontrolė 1 puslapis
Gamybos užsakymų vykdymo kontrolė 2 puslapis
Gamybos užsakymų vykdymo kontrolė 3 puslapis
Gamybos užsakymų vykdymo kontrolė 4 puslapis
Gamybos užsakymų vykdymo kontrolė 5 puslapis
Gamybos užsakymų vykdymo kontrolė 6 puslapis
Gamybos užsakymų vykdymo kontrolė 7 puslapis
www.nemoku.lt
www.nemoku.lt
Aukščiau pateiktos peržiūros nuotraukos yra sumažintos kokybės. Norėdami matyti visą darbą, spustelkite peržiūrėti darbą.
Ištrauka

Kiekvienai įmonei labai svarbu sekti gamybos užsakymų įvykdymo apimčių dinamiką. Toks gamybos darbų valdymas padeda planuoti ir analizuoti gamybos užduotis. Šio projekto tikslas – pateikti gamybos užsakymų vykdymo kontrolės uždavinio teorinį sprendimą. Projekte aptariama ekonominė organizacinė uždavinio esmė, pateikiamas uždavinio informacinis bei matematinis modeliai, taip pat informacijos srautų schema.
Uždavinio paskirtis – kontroliuoti, kaip gamykla vykdo gaunamus gamybos užsakymus. Uždavinys sprendžiamas kasdien apskaitant ir lyginant tarpusavyje visus per dieną gautus gamybos užsakymus bei atliktas gamybos operacijas tiems užsakymams vykdyti. Skaičiavimai pateikiami kiekine bei sumine išraiška pagal įvairius klasifikacinius požymius: gaminius, jų mato vienetą, kainą, pagaminimo terminus ir pan. Pradiniai duomenys gaunami iš užsakymų lapų, gaminių bei klientų katalogų. Klientų užsakymai fiksuojami kasdien, tuo tarpu gaminių bei klientų kataloguose yra santykinai pastovi informacija. Rezultatinė informacija pateikiama gamybos užsakymų vykdymo ataskaitoje, sudaromoje kas dieną. Šioje ataskaitoje esanti informacija padeda įmonės vadovams planuoti, kontroliuoti ir analizuoti gamybos užduotis, kurios sudaromos pagal pirkėjų užsakymus.
Uždavinio informacinis modelis apima rezultatinių bei pradinių duomenų visumą, nurodant duomenų pateikimo formą ir struktūrą. Šiame modelyje aprašoma, iš kokių popierinių dokumentų bei elektroninių laikmenų gaunama pradinė informacija, kuri yra apdorojama siekiant apskaičiuoti reikiamus rezultatinius duomenis, pateikiamus tiek popierine, tiek elektronine forma.
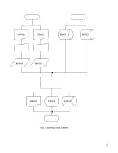
Vykdant gamybos užsakymų kontrolę siekiamas rezultatas yra sužinoti, koks skirtumas tarp užsakyto gaminių kiekio ir pagaminto gaminių kiekio tam tikrą dieną, taip pat apskaičiuoti šio skirtumo vertę. Pagrindiniai duomenys yra pateikiami popieriniame dokumente – Gamybos užsakymų vykdymo ataskaitoje, kuri yra įteikiama gamybos cecho vadovui, kad šis galėtų atitinkamai koreguoti cecho darbą. Tam tikro laikotarpio gamybos rezultatus galima pažiūrėti videokadre – Gaminių gamyba – kuris parodo, kiek tam tikros rūšies prekių buvo užsakyta ir kiek pagaminta per tam tikrą laikotarpį. Galiausiai visi duomenys yra saugomi rinkmenoje Gaminių apyvarta. Ši informacija gali būti vertinga analizuojant ir planuojant tolimesnę įmonės veiklą. Rezultatiniai uždavinio duomenys pateikiami 1 lentelėje.
Formos žymė
Periodiškumas
Gavėjas
Dokumentas (mašinograma)
Gamybos užsakymų vykdymo ataskaita
DR001
Kasdien
Gamybos cecho vadovas
Videokadras
Gaminių...

Daugiau informacijos...

Šį darbą sudaro 1103 žodžiai, tikrai rasi tai, ko ieškai!

Turinys
  • EKONOMINĖ ORGANIZACINĖ UŽDAVINIO ESMĖ 3
  • INFORMACINIS MODELIS 3
  • Rezultatinė informacija 3
  • Pradinė informacija 4
  • MATEMATINIS MODELIS IR SPRENDIMAS 5
  • Rezultatiniai rodikliai 5
  • Pradiniai rodikliai 6
  • Skaičiavimo formulės 6
  • Technologinis procesas (duomenų srautų schema) 7

★ Klientai rekomenduoja


Šį rašto darbą rekomenduoja mūsų klientai. Ką tai reiškia?

Mūsų svetainėje pateikiama dešimtys tūkstančių skirtingų rašto darbų, kuriuos įkėlė daugybė moksleivių ir studentų su skirtingais gabumais. Būtent šis rašto darbas yra patikrintas specialistų ir rekomenduojamas kitų klientų, kurie po atsisiuntimo įvertino šį mokslo darbą teigiamai. Todėl galite būti tikri, kad šis pasirinkimas geriausias!

Detali informacija
Darbo tipas
Lygis
Universitetinis
Failo tipas
Word failas (.doc)
Apimtis
7 psl., (1103 ž.)
Darbo duomenys
  • Vadybos konspektas
  • 7 psl., (1103 ž.)
  • Word failas 112 KB
  • Lygis: Universitetinis
www.nemoku.lt Atsisiųsti šį konspektą
Privalumai
Pakeitimo garantija Darbo pakeitimo garantija

Atsisiuntei rašto darbą ir neradai jame reikalingos informacijos? Pakeisime jį kitu nemokamai.

Sutaupyk 25% pirkdamas daugiau Gauk 25% nuolaidą

Pirkdamas daugiau nei vieną darbą, nuo sekančių darbų gausi 25% nuolaidą.

Greitas aptarnavimas Greitas aptarnavimas

Išsirink norimus rašto darbus ir gauk juos akimirksniu po sėkmingo apmokėjimo!

Atsiliepimai
www.nemoku.lt
Dainius Studentas
Naudojuosi nuo pirmo kurso ir visad randu tai, ko reikia. O ypač smagu, kad įdėjęs darbą gaunu bet kurį nemokamai. Geras puslapis.
www.nemoku.lt
Aurimas Studentas
Puiki svetainė, refleksija pilnai pateisino visus lūkesčius.
www.nemoku.lt
Greta Moksleivė
Pirkau rašto darbą, viskas gerai.
www.nemoku.lt
Skaistė Studentė
Užmačiau šią svetainę kursiokės kompiuteryje. :D Ką galiu pasakyti, iš kitur ir nebesisiunčiu, kai čia yra viskas ko reikia.
Palaukite! Šį darbą galite atsisiųsti visiškai NEMOKAMAI! Įkelkite bet kokį savo turimą mokslo darbą ir už kiekvieną įkeltą darbą būsite apdovanoti - gausite dovanų kodus, skirtus nemokamai parsisiųsti jums reikalingus rašto darbus.
Vilkti dokumentus čia:

.doc, .docx, .pdf, .ppt, .pptx, .odt