Kursiniai darbai

Gamybos procesų optimizavimas

10   (1 atsiliepimai)
Gamybos procesų optimizavimas 1 puslapis
Gamybos procesų optimizavimas 2 puslapis
Gamybos procesų optimizavimas 3 puslapis
Gamybos procesų optimizavimas 4 puslapis
Gamybos procesų optimizavimas 5 puslapis
Gamybos procesų optimizavimas 6 puslapis
Gamybos procesų optimizavimas 7 puslapis
Gamybos procesų optimizavimas 8 puslapis
Gamybos procesų optimizavimas 9 puslapis
Gamybos procesų optimizavimas 10 puslapis
Gamybos procesų optimizavimas 11 puslapis
Gamybos procesų optimizavimas 12 puslapis
Gamybos procesų optimizavimas 13 puslapis
Gamybos procesų optimizavimas 14 puslapis
Gamybos procesų optimizavimas 15 puslapis
Gamybos procesų optimizavimas 16 puslapis
Gamybos procesų optimizavimas 17 puslapis
www.nemoku.lt
www.nemoku.lt
Aukščiau pateiktos peržiūros nuotraukos yra sumažintos kokybės. Norėdami matyti visą darbą, spustelkite peržiūrėti darbą.
Ištrauka

Kursinis darbas

Priėmė:
2010 12
Parengė:
2010 12 06
KAUNAS, 2010
Darbas atliktas remiantis praktiniais skaičiavimais, naudojantis realių dokumentų apžvalga.
Darbo tikslas: proceso optimizavimas diegiant inovaciją tekstilės įmonėje. Aplinkosauginis-ekonominis aprašymas.
Uždaviniai:
• Pateikti inovacijos veikimo schemą – energijos ir medžiagų srautus grafiškai.
• Pateikti medžiagų ir kaštų srautus iki ir po proceso patobulinimo
• Įvertinti įdiegto projekto aplinkos apsaugos ir ekonominį efektyvumą
• Pateikti indikatorius ir veiksmingumo rodiklius
Darbo apribojimai: nepakankama informacinė bazė reikiamiems duomenims gauti. Kintantis kainų kursas. Investicijų vertinimai atlikti naudojant bendruosius, o ne faktinius duomenis.
Projekto aprašymas:
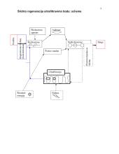
Tekstilės pramonės įmonėje, įvertinus esamą situaciją, gamybos procesui optimizuoti ir enelektros energijos, vandens, garo, vaško, bei cheminių medžiagų kiekių sumažinimui (1-nai t. produkcijos per metus) buvo nutarta suprojektuoti ir pastatyti šlichto ultrafiltracijos sistemą.
Tekstilės pramonėje, taikant šlichto regeneraciją, galima sumažinti nuotekų Cheminį Deguonies Sunaudojimą 40-70%. Tai labai efektyvus vandens užterštumo organiniais junginiais sumažinimo metodas. Taip pat naudojant šią švaresnės gamybos technologiją sumažėja elektros energijos suvartojimas, garo bei vandens sąnaudos gamyboje. Pagerėja pralaidumas, todėl reikia mažiau cheminių medžiagų produkto gamybai. Atsižvelgiant į preliminarius sutaupymus, buvo nutarta diegti šlichto ultrafiltracijos sistemą. Neigiamas sistemos poveikis – atsiranda papildomų medžiagų: - poliakrilatų ir regeneruoto šlichto. Visuminiu požiūriu, nei susidariusios medžiagios, nei ekoekonominis faktorius nenukenčia ir bedruoju vertinimu sistema atneša daugiau aplinkosauginės – ekonominės vertės įmonei.
Investicijos reikalingos ultrafiltracijos sistemos įdiegimui:
• Ultrafiltracijos įranga – 3 450 000 Lt.
• Išlyginimo rezervuaras – 362 250 Lt.
• Instaliavimas – 265 650 Lt.
• Paleidimas – 94 875 Lt.
• Kitos išlaidos– 94 875 Lt.
Bendra investicijos vertė – 4 267 650 Lt.
Šlichto regeneracija ultrafiltravimo būdu: schema
Medžiagų ir kaštų srautai iki proceso patobulinimo
IKI
Kiekis (vnt/metus)
Lt/vnt.
Lt/metus
Pagaminta audinių
8750 t
Metmenų kiekis
5338 t
Šlichto užnešimas
13,8%
Regeneruoto šlichto kiekis
-
Krakmolo dariniai
470 t
1919.03
901950.75
Polivinilo spiritas
264 t
9441.75
2492625
Poliakrilatai
-
Vaškas
59 t
7779.47
458988
Vanduo
5075 m3
3.79
20148
Garas
890 t
41.78
37191
Elektros energija
155680 kWh
0.186
29532
Darbo jėga
4450 val
45.51
202515
Viso
19,231,52
4,142,949.75
Medžiagų ir kaštų srautai po proceso patobulinimo
PO
Kiekis (vnt/metus)
Lt/vnt.
Lt/metus
Pagaminta audinių
8570 t
Metmenų kiekis
5338 t
Šlichto užnešimas
10%
Regeneruoto šlichto kiekis
427 t
614.82
262527.75
Krakmolo dariniai
-
-
-
Polivinilo spiritas
75 t
9434,6
707595
Poliakrilatai
32 t
17077.5
546480
Vaškas
36.7 t
2865.76
105173.25
Vanduo
755 m3
3.79
2863.5
Garas
350 t
41.78
14610.75
Elektros energija
32000 kWh
0.186
6072
Darbo jėga
1680 val
45.51
76521
Viso
30,083.95
1,721,843.25
Energijos ir medžiagų srautai
Įdiegto projekto aplinkos apsaugos efektyvumo įvertinimas.
Tekstilės pramonės įmonėje pagaminama...

Daugiau informacijos...

Šį darbą sudaro 1658 žodžiai, tikrai rasi tai, ko ieškai!

Turinys
  • Projekto aprašymas 3
  • Šlichto regeneracija ultrafiltravimo būdu: schema 4
  • Medžiagų ir kaštų srautai iki proceso patobulinimo 5
  • Medžiagų ir kaštų srautai po proceso patobulinimo 6
  • Energijos ir medžiagų srautai 7
  • Įdiegto projekto aplinkos apsaugos efektyvumo įvertinimas 8
  • 1. Planas – elektros energija 9
  • 2. Planas - vanduo 10
  • 3. Planas - garas 10
  • Realūs sutaupymai 11
  • Aplinkosaugos ir ekonominio efektyvumo įvertinimas 11
  • Santykiniai indikatoriai 13
  • Ekonominis efektas: sutaupoma per metus 13
  • Metinė ekonomija optimizavus procesus 14
  • IŠVADOS: 15
  • LITERATŪRA 16

★ Klientai rekomenduoja


Šį rašto darbą rekomenduoja mūsų klientai. Ką tai reiškia?

Mūsų svetainėje pateikiama dešimtys tūkstančių skirtingų rašto darbų, kuriuos įkėlė daugybė moksleivių ir studentų su skirtingais gabumais. Būtent šis rašto darbas yra patikrintas specialistų ir rekomenduojamas kitų klientų, kurie po atsisiuntimo įvertino šį mokslo darbą teigiamai. Todėl galite būti tikri, kad šis pasirinkimas geriausias!

Detali informacija
Darbo tipas
Lygis
Universitetinis
Failo tipas
Word failas (.doc)
Apimtis
17 psl., (1658 ž.)
Darbo duomenys
  • Pramonės ir gamybos kursinis darbas
  • 17 psl., (1658 ž.)
  • Word failas 211 KB
  • Lygis: Universitetinis
www.nemoku.lt Atsisiųsti šį kursinį darbą
Privalumai
Pakeitimo garantija Darbo pakeitimo garantija

Atsisiuntei rašto darbą ir neradai jame reikalingos informacijos? Pakeisime jį kitu nemokamai.

Sutaupyk 25% pirkdamas daugiau Gauk 25% nuolaidą

Pirkdamas daugiau nei vieną darbą, nuo sekančių darbų gausi 25% nuolaidą.

Greitas aptarnavimas Greitas aptarnavimas

Išsirink norimus rašto darbus ir gauk juos akimirksniu po sėkmingo apmokėjimo!

Atsiliepimai
www.nemoku.lt
Dainius Studentas
Naudojuosi nuo pirmo kurso ir visad randu tai, ko reikia. O ypač smagu, kad įdėjęs darbą gaunu bet kurį nemokamai. Geras puslapis.
www.nemoku.lt
Aurimas Studentas
Puiki svetainė, refleksija pilnai pateisino visus lūkesčius.
www.nemoku.lt
Greta Moksleivė
Pirkau rašto darbą, viskas gerai.
www.nemoku.lt
Skaistė Studentė
Užmačiau šią svetainę kursiokės kompiuteryje. :D Ką galiu pasakyti, iš kitur ir nebesisiunčiu, kai čia yra viskas ko reikia.
Palaukite! Šį darbą galite atsisiųsti visiškai NEMOKAMAI! Įkelkite bet kokį savo turimą mokslo darbą ir už kiekvieną įkeltą darbą būsite apdovanoti - gausite dovanų kodus, skirtus nemokamai parsisiųsti jums reikalingus rašto darbus.
Vilkti dokumentus čia:

.doc, .docx, .pdf, .ppt, .pptx, .odt