Namų darbai

Modelio kūrimas: šliuzas

10   (1 atsiliepimai)
Modelio kūrimas: šliuzas 1 puslapis
Modelio kūrimas: šliuzas 2 puslapis
Modelio kūrimas: šliuzas 3 puslapis
Modelio kūrimas: šliuzas 4 puslapis
Modelio kūrimas: šliuzas 5 puslapis
Modelio kūrimas: šliuzas 6 puslapis
Modelio kūrimas: šliuzas 7 puslapis
Modelio kūrimas: šliuzas 8 puslapis
Modelio kūrimas: šliuzas 9 puslapis
Modelio kūrimas: šliuzas 10 puslapis
Modelio kūrimas: šliuzas 11 puslapis
Modelio kūrimas: šliuzas 12 puslapis
Modelio kūrimas: šliuzas 13 puslapis
Modelio kūrimas: šliuzas 14 puslapis
Modelio kūrimas: šliuzas 15 puslapis
Modelio kūrimas: šliuzas 16 puslapis
Modelio kūrimas: šliuzas 17 puslapis
Modelio kūrimas: šliuzas 18 puslapis
Modelio kūrimas: šliuzas 19 puslapis
Modelio kūrimas: šliuzas 20 puslapis
www.nemoku.lt
www.nemoku.lt
Aukščiau pateiktos peržiūros nuotraukos yra sumažintos kokybės. Norėdami matyti visą darbą, spustelkite peržiūrėti darbą.
Ištrauka

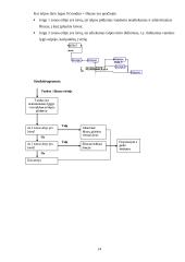
• Vanduo į šliuzą suleidžiamas ir išleidžiamas per vienodą laiką.
Atplaukiusius laivus šliuzas kelia ir nuleidžia. Laivas, esantis žemupyje ir laukiantis eilėje, gali būti keliamas į viršupį. Jei laivas yra viršupyje ir laukia eilėje, jis gali būti nuleidžiamas žemyn į žemupį. Šliuzas gali vienu metu kelti ar nuleisti ne daugiau kaip du laivus. Kai šliuzas yra aptarnavimo būsenoje, visi laivai, esantys žemupyje ar viršupyje, stovi ir laukia savo eilės. Vienu metu šliuzas gali tik kelti arba nuleisti laivą, todėl yra padalintas į du kelius: kėlimo kelią ir nuleidimo kelią (pav. Nr. 1).
Paveikslas Nr. 1
1.1 Šliuzo pavyzdys
Panamos kanalas
Panamos sąsmauka tesiasi iš rytų į vakarus, tačiau laivai, plaukiantys iš Atlanto į Ramųjį vandenyną, plaukia iš šiaurės vakarų į Pietryčius, nes Panamos kanalas yra „S“ formos. Į pietryčius laivas plaukia 11 km. ir pasiekia pirmąjį šliuzą Gatuno užtvankoje. Čia jis pritvirtinamas plieniniais lynais, kuriuos valdo galingi elektra varomi lokomotyvai, vadinami mulais. Mulai tempia laivą per šliuzus ir laiko jį, kol prieigos prisipildo vandeniu. Per tris šliuzus praplaukęs laivas pakyla 26 metrus aukščiau jūros lygio.
Kiekvienas šliuzas yra 33,5 metrų pločio ir 305 metrų ilgio. Šliuzo vartų storis 2,1 metras. Kiekvienam praplaukiančiam laivui vamzdžiais pripilama 197 mln. litrų gėlo vandens. Gatuno viršuje laivas jau plaukia pats 37 km. Geilardo iškasoje laivas įplaukia į Pedro Migelio šliuzą. Čia jį vėl tempia mulai, kol yra nuleidžiamas 9,4 metrus Mirafloro ežere. Per šį ežerą laivas plaukia pats 2,1 km. Po to laivas praplaukia dar du Mirafloro šliuzus ir pasiekia Ramųjį vandenyną. Visą kelionę per Panamos kanalą vadovauja kanalo pilotas. Kiti laivai tuo metu laukia eilėje. Kelionė per kanalą trunka vidutiniškai 9 valandas neskaitant laukimo. Per dieną kanalu praplaukia apie 42 laivus ir apie 15 000 per metus. Dėl kanalo pločio laivai statomi pagal „Panamax“ išmatavimus ( maksimalus laivo dydis, kad galėtų plaukti kanalu). Šiandien kanalą kontroliuoja valstybinė Panamos korporacija...

Daugiau informacijos...

Šį darbą sudaro 2739 žodžiai, tikrai rasi tai, ko ieškai!

Turinys
  • 1. Modelis - šliuzas - 3 -
  • 1.1 Šliuzo pavyzdys - 4 -
  • 2. Sistemos analizė - 5 -
  • 3. Laivų viso nueinamo kelio algoritmai - 7 -
  • 3.1 Laivų, pasirodžiusių 1 zonoje, judėjimo algoritmas - 7 -
  • 3.2. Laivų, pasirodžiusių 2 zonoje, judėjimo algoritmas. - 10 -
  • 4. Šliuzo pradinės būsenos nustatymas - 13 -
  • 5. Modelyje generuojami įvykiai - 16 -
  • 6. Eksperimentai - 19 -
  • 7. Literatūra - 21 -

★ Klientai rekomenduoja


Šį rašto darbą rekomenduoja mūsų klientai. Ką tai reiškia?

Mūsų svetainėje pateikiama dešimtys tūkstančių skirtingų rašto darbų, kuriuos įkėlė daugybė moksleivių ir studentų su skirtingais gabumais. Būtent šis rašto darbas yra patikrintas specialistų ir rekomenduojamas kitų klientų, kurie po atsisiuntimo įvertino šį mokslo darbą teigiamai. Todėl galite būti tikri, kad šis pasirinkimas geriausias!

Detali informacija
Darbo tipas
Lygis
Universitetinis
Failo tipas
Word failas (.doc)
Apimtis
21 psl., (2739 ž.)
Darbo duomenys
  • Informacinių technologijų namų darbas
  • 21 psl., (2739 ž.)
  • Word failas 347 KB
  • Lygis: Universitetinis
www.nemoku.lt Atsisiųsti šį namų darbą
Privalumai
Pakeitimo garantija Darbo pakeitimo garantija

Atsisiuntei rašto darbą ir neradai jame reikalingos informacijos? Pakeisime jį kitu nemokamai.

Sutaupyk 25% pirkdamas daugiau Gauk 25% nuolaidą

Pirkdamas daugiau nei vieną darbą, nuo sekančių darbų gausi 25% nuolaidą.

Greitas aptarnavimas Greitas aptarnavimas

Išsirink norimus rašto darbus ir gauk juos akimirksniu po sėkmingo apmokėjimo!

Atsiliepimai
www.nemoku.lt
Dainius Studentas
Naudojuosi nuo pirmo kurso ir visad randu tai, ko reikia. O ypač smagu, kad įdėjęs darbą gaunu bet kurį nemokamai. Geras puslapis.
www.nemoku.lt
Aurimas Studentas
Puiki svetainė, refleksija pilnai pateisino visus lūkesčius.
www.nemoku.lt
Greta Moksleivė
Pirkau rašto darbą, viskas gerai.
www.nemoku.lt
Skaistė Studentė
Užmačiau šią svetainę kursiokės kompiuteryje. :D Ką galiu pasakyti, iš kitur ir nebesisiunčiu, kai čia yra viskas ko reikia.
Palaukite! Šį darbą galite atsisiųsti visiškai NEMOKAMAI! Įkelkite bet kokį savo turimą mokslo darbą ir už kiekvieną įkeltą darbą būsite apdovanoti - gausite dovanų kodus, skirtus nemokamai parsisiųsti jums reikalingus rašto darbus.
Vilkti dokumentus čia:

.doc, .docx, .pdf, .ppt, .pptx, .odt