Konspektai

Integruota technologinio gamybos rengimo sistema "SAT"

9.0   (2 atsiliepimai)
Integruota technologinio gamybos rengimo sistema "SAT" 1 puslapis
Integruota technologinio gamybos rengimo sistema "SAT" 2 puslapis
Integruota technologinio gamybos rengimo sistema "SAT" 3 puslapis
Integruota technologinio gamybos rengimo sistema "SAT" 4 puslapis
Integruota technologinio gamybos rengimo sistema "SAT" 5 puslapis
Integruota technologinio gamybos rengimo sistema "SAT" 6 puslapis
Integruota technologinio gamybos rengimo sistema "SAT" 7 puslapis
Integruota technologinio gamybos rengimo sistema "SAT" 8 puslapis
Integruota technologinio gamybos rengimo sistema "SAT" 9 puslapis
Integruota technologinio gamybos rengimo sistema "SAT" 10 puslapis
Integruota technologinio gamybos rengimo sistema "SAT" 11 puslapis
www.nemoku.lt
www.nemoku.lt
Aukščiau pateiktos peržiūros nuotraukos yra sumažintos kokybės. Norėdami matyti visą darbą, spustelkite peržiūrėti darbą.
Ištrauka

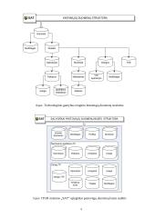
KTU Mechanikos ir mechatronikos fakulteto Gamybos technologijų katedroje sukurta integruota technologinio gamybos rengimo (ITGR) sistema „SAT“.
ITGR sistema „SAT“ skirta integruotai projektuoti gaminių, rinkimo vienetų (junginių) bei detalių technologinį gamybos rengimą pramonės įmonėse. Sistemos pagalba galima ne tik suprojektuoti gaminio detalių technologijos procesus, bet ir apskaičiuoti mechaninių operacijų laikus, medžiagų sąnaudas (parinkti optimalų ruošinį, jo pjaustymo schemą ir kt.), gamybos sąnaudas bei parinkti geriausią gamybos variantą.
Sistemos duomenų bazėje saugoma visa projektavimui reikalinga informacija apie medžiagas, ruošinius, dangas, operacijas, technologijos pakopas, įrenginius bei įrangą ir pan. Be to, duomenų archyvuose gali būti kaupiami gatavi technologiniai sprendimai (pvz., kompleksinės detalės ir jų unifikuoti technologijos procesai, detalių-analogų technologijos procesai kartotiniam panaudojimui, dangų tipiniai technologijos procesai ir kt.). Visa sukaupta informacija bei projektavimo rezultatais tiesioginiais ir grįžtamaisiais ryšiais galima operatyviai pasidalyti su kitais naujų gaminių gamybos rengimo ir jos vykdymo padaliniais bei sistemomis.
ITGR sistema „SAT“ – tai naujoji ATGP sistemos „Technologija“ versija, dirbanti Microsoft Windows aplinkoje. Šios aplinkos galimybės bei autorių ilgametė darbo šioje srityje patirtis leido papildyti sistemą daugeliu naujų funkcijų, apjungti atskirus posistemius bei duomenis į vieną integruotą visumą.
Pagrindinis ITGR sistemos „SAT“ privalumas – ją pasitelkus galima kompiuterizuotai rengti gamybą (projektuoti technologijos procesus bei integruotai apskaičiuoti gamybos sąnaudas) visiems mechaniniams gaminiams, visų formų bei paskirčių detalėms ir visiems gamybos tipams. Taip pat technologijos projektavimui galima taikyti įvairius metodus.
Sistema dvikalbė – galima dirbti bei ruošti technologinę dokumentaciją ir lietuvių, ir anglų kalba.
Taikymo, panaudojimo sritys
ITGR sistema „SAT“ gali būti efektyviai panaudota įvairiose mašinų ir prietaisų gamybos įmonėse integruotai kompiuterizuojant technologinį gamybos rengimą.
Sistemos universalumas, lanksti struktūra, funkcijos, gera duomenų bazė, nesudėtingas eksploatavimas leidžia šią sistemą panaudoti ir universitetinėse bei neuniversitetinėse studijose mokymo procesui kompiuterizuoti.
ITGR sistema „SAT“ gali būti naudojama aukštosiose mokyklose bei kolegijose dėstant gamybos rengimo, mechaninio apdirbimo ir dangų technologijos procesų automatizuoto projektavimo pagrindus ir kt. Jaunieji mokslininkai sėkmingai gali taikyti atskirus sistemos modulius eksperimentams...

Daugiau informacijos...

Šį darbą sudaro 1237 žodžiai, tikrai rasi tai, ko ieškai!

★ Klientai rekomenduoja


Šį rašto darbą rekomenduoja mūsų klientai. Ką tai reiškia?

Mūsų svetainėje pateikiama dešimtys tūkstančių skirtingų rašto darbų, kuriuos įkėlė daugybė moksleivių ir studentų su skirtingais gabumais. Būtent šis rašto darbas yra patikrintas specialistų ir rekomenduojamas kitų klientų, kurie po atsisiuntimo įvertino šį mokslo darbą teigiamai. Todėl galite būti tikri, kad šis pasirinkimas geriausias!

Detali informacija
Darbo tipas
Lygis
Universitetinis
Failo tipas
Word failas (.doc)
Apimtis
11 psl., (1237 ž.)
Darbo duomenys
  • Inžinerijos konspektas
  • 11 psl., (1237 ž.)
  • Word failas 1 MB
  • Lygis: Universitetinis
www.nemoku.lt Atsisiųsti šį konspektą
Privalumai
Pakeitimo garantija Darbo pakeitimo garantija

Atsisiuntei rašto darbą ir neradai jame reikalingos informacijos? Pakeisime jį kitu nemokamai.

Sutaupyk 25% pirkdamas daugiau Gauk 25% nuolaidą

Pirkdamas daugiau nei vieną darbą, nuo sekančių darbų gausi 25% nuolaidą.

Greitas aptarnavimas Greitas aptarnavimas

Išsirink norimus rašto darbus ir gauk juos akimirksniu po sėkmingo apmokėjimo!

Atsiliepimai
www.nemoku.lt
Dainius Studentas
Naudojuosi nuo pirmo kurso ir visad randu tai, ko reikia. O ypač smagu, kad įdėjęs darbą gaunu bet kurį nemokamai. Geras puslapis.
www.nemoku.lt
Aurimas Studentas
Puiki svetainė, refleksija pilnai pateisino visus lūkesčius.
www.nemoku.lt
Greta Moksleivė
Pirkau rašto darbą, viskas gerai.
www.nemoku.lt
Skaistė Studentė
Užmačiau šią svetainę kursiokės kompiuteryje. :D Ką galiu pasakyti, iš kitur ir nebesisiunčiu, kai čia yra viskas ko reikia.
Palaukite! Šį darbą galite atsisiųsti visiškai NEMOKAMAI! Įkelkite bet kokį savo turimą mokslo darbą ir už kiekvieną įkeltą darbą būsite apdovanoti - gausite dovanų kodus, skirtus nemokamai parsisiųsti jums reikalingus rašto darbus.
Vilkti dokumentus čia:

.doc, .docx, .pdf, .ppt, .pptx, .odt