Konspektai

Globali logistika

9.0   (2 atsiliepimai)
Globali logistika 1 puslapis
Globali logistika 2 puslapis
Globali logistika 3 puslapis
Globali logistika 4 puslapis
Globali logistika 5 puslapis
Globali logistika 6 puslapis
Globali logistika 7 puslapis
Globali logistika 8 puslapis
Globali logistika 9 puslapis
www.nemoku.lt
www.nemoku.lt
Aukščiau pateiktos peržiūros nuotraukos yra sumažintos kokybės. Norėdami matyti visą darbą, spustelkite peržiūrėti darbą.
Ištrauka

Atsargos
Žemo lygio, atsižvelgiant į trumpą užsakymo ciklą ir reikalavimus, geresnis transportavimo galimybės
Aukšto lygio, atsižvelgiant į ilgesnį užsakymo ciklą ir didesnę paklausą, nepastovumas dėl didelio nuotolio
Tarpininkai
Beveik nėra
Ekspeditoriai, siuntų surinkėjai, muitinės ir kiti tarpininkai
Finansinė rizika
Maža
Didelė dėl valiutų kurso svyravimų, infliacijos, finansinių įsipareigojimų nevykdymo
Krovinio praradimo rizika
Maža
Didelė, dėl ilgesnio ir sunkesnio tranzito, dažnų krovinio apdorojimo procedūrų
Valstybinis tarpininkavimas
Pavojingų krovinių vežime, transportavimo saugume, nustatant kai kuriuos transportavimo tarifus
Muitinės, eksporto ir importo agentūros
Dokumentacija
Nedaug dokumentų (pirkimo užsakymas, važtaraštis, sąskaita- faktūra)
Daug dokumentų. JAV prekybos departamento duomenimis vidutinės krovinio dokumentų paruošimo išlaidos siekia 250 USD
Komunikacija
Žodinės ir popierinės sutartys, didėja elektroninių duomenų pasikeitimo vaidmuo
Žodinis ir raštiškas bendravimas yra brangus. Daugiausia bendraujama internetu, faksu.
Kultūros skirtumai
Nedideli, todėl produkto modikacijų nedaug
Dideli, todėl produkto modifikacijų daug
Faktoriai, įtakojantys įėjimą į tarptautinę rinką :
• Rinkos dydis.
• Geografiniai ypatumai.
• Perteklinės produkcijos (planinė ekonomika), žemų kainų ( masinės gamybos ekonomika) galimybės.
• Ilgesnis produkto gyvavimo ciklas, t.y. produktai, kurie vietinėje rinkoje yra pasiekę smukimo stadiją, tarptautinėje rinkoje gali būti sėkmingai diegiami.
• Naujų prekių ir idėjų šaltiniai.
• Tarptautinė konkurencija vietinėje rinkoje.
Įėjimo į tarptautinę rinką būdai :
• Eksportas
• Licencijavimas
• Bendros įmonės
• Savarankiška įmonė
• Importas
• Prekių mainai ir muitų gražinimas
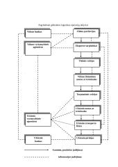
Pagrindiniai globalinės logistikos operacijų dalyviai
.
Ekonominiai veiksniai
Ekonominių veiksnių įtaka logistikai :
• Kompanijoms gali iškilti sunkumų dėl augančių kainų; taipogi reikėtų atkreipti dėmesį į kompanijos vidaus darbo efektyvumą, įskaitant ir logistinių išlaidų optimizavimą.
• Dėl lėto kai kuriose rinkose tarifų augimo, yra svarbu, kad logistikos specialistai siektų maksimalaus produktyvumo kiekvienam logistiniams tikslams išleistam valiutos vienetui.
• Neigiamas kai kurių šalių požiūris į investicijas ar reikalavimai įrodyti investicinių projektų būsimą naudą.
• Prekybinių blokų plėtra gali turėti įtakos visiems logistikos aspektams
• Dėl užsienio valiutos kurso svyravimų galimas tam tikras neapibrėžtumas priimant sprendimus.
• Ekonominių sąlygų gerinimas mažiau išsivysčiusiose šalyse gali turėti įtakos tarptautinei prekybai.
• Tiek kompanijos, tiek šalys gali pakeisti savo pozicijas prekių mainų atžvilgiu.
• Įmonės gaunamoms pajamoms didelę įtaką turi ilgalaikė infliacija bei nuosmukis, kurių poveikis dažnai pasireiškia kainų bei...

Daugiau informacijos...

Šį darbą sudaro 1469 žodžiai, tikrai rasi tai, ko ieškai!

★ Klientai rekomenduoja


Šį rašto darbą rekomenduoja mūsų klientai. Ką tai reiškia?

Mūsų svetainėje pateikiama dešimtys tūkstančių skirtingų rašto darbų, kuriuos įkėlė daugybė moksleivių ir studentų su skirtingais gabumais. Būtent šis rašto darbas yra patikrintas specialistų ir rekomenduojamas kitų klientų, kurie po atsisiuntimo įvertino šį mokslo darbą teigiamai. Todėl galite būti tikri, kad šis pasirinkimas geriausias!

Detali informacija
Darbo tipas
Šaltiniai
✅ Šaltiniai yra
Failo tipas
Word failas (.doc)
Apimtis
9 psl., (1469 ž.)
Darbo duomenys
  • Transporto ir logistikos konspektas
  • 9 psl., (1469 ž.)
  • Word failas 96 KB
  • ✅ Yra šaltiniai
www.nemoku.lt Atsisiųsti šį konspektą
Privalumai
Pakeitimo garantija Darbo pakeitimo garantija

Atsisiuntei rašto darbą ir neradai jame reikalingos informacijos? Pakeisime jį kitu nemokamai.

Sutaupyk 25% pirkdamas daugiau Gauk 25% nuolaidą

Pirkdamas daugiau nei vieną darbą, nuo sekančių darbų gausi 25% nuolaidą.

Greitas aptarnavimas Greitas aptarnavimas

Išsirink norimus rašto darbus ir gauk juos akimirksniu po sėkmingo apmokėjimo!

Atsiliepimai
www.nemoku.lt
Dainius Studentas
Naudojuosi nuo pirmo kurso ir visad randu tai, ko reikia. O ypač smagu, kad įdėjęs darbą gaunu bet kurį nemokamai. Geras puslapis.
www.nemoku.lt
Aurimas Studentas
Puiki svetainė, refleksija pilnai pateisino visus lūkesčius.
www.nemoku.lt
Greta Moksleivė
Pirkau rašto darbą, viskas gerai.
www.nemoku.lt
Skaistė Studentė
Užmačiau šią svetainę kursiokės kompiuteryje. :D Ką galiu pasakyti, iš kitur ir nebesisiunčiu, kai čia yra viskas ko reikia.
Palaukite! Šį darbą galite atsisiųsti visiškai NEMOKAMAI! Įkelkite bet kokį savo turimą mokslo darbą ir už kiekvieną įkeltą darbą būsite apdovanoti - gausite dovanų kodus, skirtus nemokamai parsisiųsti jums reikalingus rašto darbus.
Vilkti dokumentus čia:

.doc, .docx, .pdf, .ppt, .pptx, .odt