Namų darbai

Techology Tracking Systems

9.0   (2 atsiliepimai)
Techology Tracking Systems 1 puslapis
Techology Tracking Systems 2 puslapis
Techology Tracking Systems 3 puslapis
Techology Tracking Systems 4 puslapis
Techology Tracking Systems 5 puslapis
Techology Tracking Systems 6 puslapis
Techology Tracking Systems 7 puslapis
Techology Tracking Systems 8 puslapis
Techology Tracking Systems 9 puslapis
Techology Tracking Systems 10 puslapis
Techology Tracking Systems 11 puslapis
www.nemoku.lt
www.nemoku.lt
Aukščiau pateiktos peržiūros nuotraukos yra sumažintos kokybės. Norėdami matyti visą darbą, spustelkite peržiūrėti darbą.
Ištrauka

Date: 2/11/2021
Re: Bar Code Scanning and Offline Data Synchronization with the Master Data
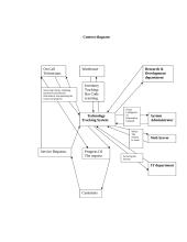
The CTTS has requested to resolve an incompatibility issue of existing system for a Bar Code Scanning and Offline Data Synchronization with the Master Data
There is a need for bar code scanning software and hardware in the field and in the warehouse in order to keep track of the equipment. Another need is to have technicians in the field read and edit data offline from the full database; this requires a way for the offline data to be synchronized with the master data.
A different solution for the given problems would be purchasing Tuppas Bar Code Scanning software. It can be used with any conventional barcode scanners. It compatible with serial barcode scanners, RFID scanners and keyboard wedge scanners. Tuppas can create mission-specific database/scanner applications using their browser technology or conventional Windows interfaces. It collects production counts, product changeovers, downtime and other efficiency data. It brings a real-time data capability onto the plant floor with Windows CE bar code scanners, Pocket PCs and other hand-held devices. It has reporting capabilities and it can be customized for any business needs. There is also an option of buying only those features that you need. The software is able to change, mutate and grow and change together with business. The functionality can be added as business grows.
The Tuppas Bar Code Scanning software can found for your reviewing at:
I recommend approval for a purchasing and implementing a Tuppas Bar Code Scanning software.
Scope
This Project has four sections that will explain how the system will be developed and implemented. The first discussion examines and explains the problem. The second discussion includes the solutions to the problems. The third identifies the cost required to accomplish the project. The final topic is the implementation of the project...

Daugiau informacijos...

Šį darbą sudaro 1460 žodžiai, tikrai rasi tai, ko ieškai!

★ Klientai rekomenduoja


Šį rašto darbą rekomenduoja mūsų klientai. Ką tai reiškia?

Mūsų svetainėje pateikiama dešimtys tūkstančių skirtingų rašto darbų, kuriuos įkėlė daugybė moksleivių ir studentų su skirtingais gabumais. Būtent šis rašto darbas yra patikrintas specialistų ir rekomenduojamas kitų klientų, kurie po atsisiuntimo įvertino šį mokslo darbą teigiamai. Todėl galite būti tikri, kad šis pasirinkimas geriausias!

Detali informacija
Darbo tipas
Šaltiniai
✅ Šaltiniai yra
Failo tipas
Word failas (.doc)
Apimtis
11 psl., (1460 ž.)
Darbo duomenys
  • Informacinių technologijų namų darbas
  • 11 psl., (1460 ž.)
  • Word failas 197 KB
  • Lygis: Mokyklinis
  • ✅ Yra šaltiniai
www.nemoku.lt Atsisiųsti šį namų darbą

www.nemoku.lt Panašūs darbai

Privalumai
Pakeitimo garantija Darbo pakeitimo garantija

Atsisiuntei rašto darbą ir neradai jame reikalingos informacijos? Pakeisime jį kitu nemokamai.

Sutaupyk 25% pirkdamas daugiau Gauk 25% nuolaidą

Pirkdamas daugiau nei vieną darbą, nuo sekančių darbų gausi 25% nuolaidą.

Greitas aptarnavimas Greitas aptarnavimas

Išsirink norimus rašto darbus ir gauk juos akimirksniu po sėkmingo apmokėjimo!

Atsiliepimai
www.nemoku.lt
Dainius Studentas
Naudojuosi nuo pirmo kurso ir visad randu tai, ko reikia. O ypač smagu, kad įdėjęs darbą gaunu bet kurį nemokamai. Geras puslapis.
www.nemoku.lt
Aurimas Studentas
Puiki svetainė, refleksija pilnai pateisino visus lūkesčius.
www.nemoku.lt
Greta Moksleivė
Pirkau rašto darbą, viskas gerai.
www.nemoku.lt
Skaistė Studentė
Užmačiau šią svetainę kursiokės kompiuteryje. :D Ką galiu pasakyti, iš kitur ir nebesisiunčiu, kai čia yra viskas ko reikia.
Palaukite! Šį darbą galite atsisiųsti visiškai NEMOKAMAI! Įkelkite bet kokį savo turimą mokslo darbą ir už kiekvieną įkeltą darbą būsite apdovanoti - gausite dovanų kodus, skirtus nemokamai parsisiųsti jums reikalingus rašto darbus.
Vilkti dokumentus čia:

.doc, .docx, .pdf, .ppt, .pptx, .odt