Referatai

Poliklinikos duomenų bazė

10   (1 atsiliepimai)
Poliklinikos duomenų bazė 1 puslapis
Poliklinikos duomenų bazė 2 puslapis
Poliklinikos duomenų bazė 3 puslapis
Poliklinikos duomenų bazė 4 puslapis
Poliklinikos duomenų bazė 5 puslapis
Poliklinikos duomenų bazė 6 puslapis
Poliklinikos duomenų bazė 7 puslapis
Poliklinikos duomenų bazė 8 puslapis
Poliklinikos duomenų bazė 9 puslapis
Poliklinikos duomenų bazė 10 puslapis
Poliklinikos duomenų bazė 11 puslapis
Poliklinikos duomenų bazė 12 puslapis
www.nemoku.lt
www.nemoku.lt
Aukščiau pateiktos peržiūros nuotraukos yra sumažintos kokybės. Norėdami matyti visą darbą, spustelkite peržiūrėti darbą.
Ištrauka

Darbo tikslas – suprojektuoti bei praktiškai realizuoti poliklinikos registratūros duomenų bazę DBVS MS Access.
• atliktos analizės pagrindu realizuoti DBVS MS Access poliklinikos registratūros duomenų bazę.
• Daug laiko užima kliento registracija, duomenų suvedimas į esamą DB.
Siūlomos duomenų bazės keliami reikalavimai:
Ši programa turi užtikrinti greitesnįę efektyvesnę ir patikimesnę registraciją, padėti greitai rasti, redaguoti, įvesti informaciją susijusią su klientais ir gydytojais. Programa turi paspartinti registratūros informacjios kaupimą, redagavimą ir ligonių aptarnavimą.
• Įvedus kliento pavardę automatiškai parodoma kliento duomenys (vardas, pavardė, asmens kodas, gimimo data,adresas ir šeimos gydytojas);
• Kliento duomenis galima išplėsti (vardas, pavardė, asmens kodas,gimimo data,adresas,šeimos gydytojas,apsylankymo datos).
• Norint rasti asmens šeimos gydytoją reikia įvesti asmens kodą
• Norint rasti bet kokio gyditojo kabinetą reikes įvesti jo vardą ir pavardę.
Išvada - šis projektas yra kuriamas remiantis dabartiniais poliklinikos registratūros reikalavimais. Norint pagerinti netik darbuotojų darbą, bet ir ligonių norus. Pasistengsim visų keliamus reikalavimus išpildyti
Dalykine sritis
Dalykinėje srityje pateiksime tik tuos veiksnius su kuriais iskyla daugiausiai problemų ir veiksmus,kurie dalinai padeda tas problemas išspręsti.
Asmuo norėdamas naudotis poliklinikos paslaugomis turi prisirašyti prie tos poliklinikos,kurios paslaugomis nori naudotis.Žmogui reikalinga asmens identifikavimą patvirtinantis dokumentas,kuriame būtų nurodyta vardas,pavardė,a/k,gimimo metai ir adresas. Iki 16 metų-turi tureti gimimo liudijimą ir ateiti su vienu iš tevų(globėjų).
Prisirašiusiam asmeniui išduodama medicinos knygute ir paskiriamas šeimos gydytojas,pagal gyvenamąją vietą.Įregistravus asmenį gaunami šie duomenys:
• Vardas
• Pavardė
• Asmesns kodas
• Lytis
• Adresas
• Gimimo data
• Šeimos gydytojas
Asmuo norėdamas užsiregistruoti pas gydytoją turi tureti asmens dokumentą.Turi tureti socialinio draudimo,studento arba moksleivio pažymėjimą jei jam virš 18 metų,neturin nors vieno iš šių dokumentų reikės susimokėti už suteiktas paslaugas.
Poliklinika užregistruoja gygytojus į gydytojų darbo laiko DB,ir jie turi šiuos duomenis:specializacija,darbo laikas,pavardė,vardas,kabineto nr.Įregistravus gydytojus gaunami šie duomenys:
• Specializacija
• Vardas,pavardė
• Lytis
• Darbo laikas
• Kabinetas
• Gydytojo asmens kodas
Iš ligonių registracujos žurnalo gaunami šie duomenys
• Vardas
• Pavardė
• Asmens kodas
•...

Daugiau informacijos...

Šį darbą sudaro 783 žodžiai, tikrai rasi tai, ko ieškai!

Turinys
  • Įvadas 2
  • Dalykine sritis 3
  • Probleminės sritie analizė 4
  • Normalizacija 6
  • Duomenų bazės reliacinis modelis 7
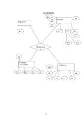
  • ER Modelis 8
  • DB Realizacija 9
  • Išvados 11
  • Priedai 12

★ Klientai rekomenduoja


Šį rašto darbą rekomenduoja mūsų klientai. Ką tai reiškia?

Mūsų svetainėje pateikiama dešimtys tūkstančių skirtingų rašto darbų, kuriuos įkėlė daugybė moksleivių ir studentų su skirtingais gabumais. Būtent šis rašto darbas yra patikrintas specialistų ir rekomenduojamas kitų klientų, kurie po atsisiuntimo įvertino šį mokslo darbą teigiamai. Todėl galite būti tikri, kad šis pasirinkimas geriausias!

Detali informacija
Darbo tipas
Lygis
Universitetinis
Failo tipas
Word failas (.doc)
Apimtis
15 psl., (783 ž.)
Darbo duomenys
  • Informacinių technologijų referatas
  • 15 psl., (783 ž.)
  • Word failas 235 KB
  • Lygis: Universitetinis
www.nemoku.lt Atsisiųsti šį referatą
Privalumai
Pakeitimo garantija Darbo pakeitimo garantija

Atsisiuntei rašto darbą ir neradai jame reikalingos informacijos? Pakeisime jį kitu nemokamai.

Sutaupyk 25% pirkdamas daugiau Gauk 25% nuolaidą

Pirkdamas daugiau nei vieną darbą, nuo sekančių darbų gausi 25% nuolaidą.

Greitas aptarnavimas Greitas aptarnavimas

Išsirink norimus rašto darbus ir gauk juos akimirksniu po sėkmingo apmokėjimo!

Atsiliepimai
www.nemoku.lt
Dainius Studentas
Naudojuosi nuo pirmo kurso ir visad randu tai, ko reikia. O ypač smagu, kad įdėjęs darbą gaunu bet kurį nemokamai. Geras puslapis.
www.nemoku.lt
Aurimas Studentas
Puiki svetainė, refleksija pilnai pateisino visus lūkesčius.
www.nemoku.lt
Greta Moksleivė
Pirkau rašto darbą, viskas gerai.
www.nemoku.lt
Skaistė Studentė
Užmačiau šią svetainę kursiokės kompiuteryje. :D Ką galiu pasakyti, iš kitur ir nebesisiunčiu, kai čia yra viskas ko reikia.
Palaukite! Šį darbą galite atsisiųsti visiškai NEMOKAMAI! Įkelkite bet kokį savo turimą mokslo darbą ir už kiekvieną įkeltą darbą būsite apdovanoti - gausite dovanų kodus, skirtus nemokamai parsisiųsti jums reikalingus rašto darbus.
Vilkti dokumentus čia:

.doc, .docx, .pdf, .ppt, .pptx, .odt