Laboratoriniai darbai

Prie Hicom 300 prijungiamų abonentų konfigūravimas

9.8   (3 atsiliepimai)
Prie Hicom 300 prijungiamų abonentų konfigūravimas 1 puslapis
Prie Hicom 300 prijungiamų abonentų konfigūravimas 2 puslapis
Prie Hicom 300 prijungiamų abonentų konfigūravimas 3 puslapis
Prie Hicom 300 prijungiamų abonentų konfigūravimas 4 puslapis
Prie Hicom 300 prijungiamų abonentų konfigūravimas 5 puslapis
Prie Hicom 300 prijungiamų abonentų konfigūravimas 6 puslapis
Prie Hicom 300 prijungiamų abonentų konfigūravimas 7 puslapis
Prie Hicom 300 prijungiamų abonentų konfigūravimas 8 puslapis
Prie Hicom 300 prijungiamų abonentų konfigūravimas 9 puslapis
Prie Hicom 300 prijungiamų abonentų konfigūravimas 10 puslapis
Prie Hicom 300 prijungiamų abonentų konfigūravimas 11 puslapis
Prie Hicom 300 prijungiamų abonentų konfigūravimas 12 puslapis
Prie Hicom 300 prijungiamų abonentų konfigūravimas 13 puslapis
Prie Hicom 300 prijungiamų abonentų konfigūravimas 14 puslapis
Prie Hicom 300 prijungiamų abonentų konfigūravimas 15 puslapis
Prie Hicom 300 prijungiamų abonentų konfigūravimas 16 puslapis
www.nemoku.lt
www.nemoku.lt
Aukščiau pateiktos peržiūros nuotraukos yra sumažintos kokybės. Norėdami matyti visą darbą, spustelkite peržiūrėti darbą.
Ištrauka

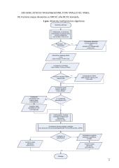
KAUNO TECHNOLOGIJOS UNIVERSITETAS TELEKOMUNIKACIJŲ IR ELEKTRONIKOS FAKULTETAS TELEKOMUNIKACIJŲ KATEDRA Laboratorinis darbas Prie Hicom 300 prijungiamų abonentų konfigūravimas Studentas: Dėstytojas: Kaunas 2010 1. Prie Hicom 300 prijungiamų abonentų konfigūravimas Darbo tikslas Susipažinti su Siemens Hicom 300 PABX abonentų kūrimo galimybėmis ir programavimo komandomis bei svarbiausiais parametrais. Suprasti pagrindinius konfigūravimo skirtumus tarp skaitmeninių ir analoginių abonentinių sąsajų. Darbo užduotis Atlikti Hicom 300 PABX prijungiamų skaitmeninių ir analoginių abonentų konfigūravimą ir patikrinti jų funkcionavimą. Teorinė dalis Abonentų konfigūravimas Skaitmeniniai ir analoginiai abonentai konfigūruojami skirtingomis komandomis (SBCSU ir SCSU). Šios komandos yra susietos su daugeliu kitų komandų. Norint sukurti naują abonentą, reikia atlikti pasiruošimo veiksmus panaudojant susijusias komandas (2 pav.). Dažniausiai tos komandos atliekamos tam tikra tvarka. Komandos SBCSU ir SCSU turi daug parametrų. Tačiau abonentui sukurti yra naudojami ne visi parametrai. 1 lentelėje aprašyti svarbiausieji parametrai. Abonentų kūrimo algoritmas (1 pav.): 1) Nustatome abonentų numerių diapazoną, kurie bus naudojami bendroje numeracijoje. Numeriai kuriami ir analizuojami WABE komanda; 2) Keičiame arba panaudojame esamą skaitmeninių terminalų mygtukų išdėstymo standartą su TAPRO komanda (analoginiams abonentams nereikalingas); 3) Sukuriame naują paslaugų klasę su COSSU komanda, kurios parametras: TYPE=COS; 4) Keičiame pigiausio maršruto išrinkimo (LCR) serviso klasę su komanda COSSU, kurios parametras: TYPE=LCOSVx arba LCOSDx; 5) Nustatome vidinio trafiko ribojimo matricą su VBZ komanda (tik jeigu Hicom naudoja ne viena organizacija); 6) Nustatome greito rinkimo sąrašus su LRNGZ komanda; 7) Jei naudosime automatinį COS keitimą, reikia nustatyti keitimo laiką su BERUZ komanda; 8) Išanalizuojame, kuriame modulyje (SLMA/SLMO/SLMQ/SLMS/SLMB) konfigūruosim abonentus. Analizei naudojame BCSU komandą: DIS-BCSU:TBL; 9) Surandame laisvas, niekam nepriskirtas prieigas mūsų abonentams su SDSU komanda: DIS-SDSU:STATUS=NOGEN&GENNR,TYPE=PEN,LEVEL=PER3; 10) Kuriame naujus abonentus su SBCSU arba BCSU komanda. 1 pav. Abonentų konfigūravimo algoritmas 1 lentelė. Svarbiausieji SBCSU ir SCSU komandų parametrai Parametras Paaiškinimai STNO Vidinis abonento numeris Šitas numeris pirma turi būti priskirtas WABE komanda, kurios parametras DAR=STN (DAR – skaitmeninės analizės rezultatas) SBCSU / SCSU komanda numeris gali būti nustatomas tik tada, kai WABE komandos analizės rezultatas - niekur nepanaudotas STN numeris (jo būsena „free“) Numerius galima keisti grupėmis naudojant “&” ir “&&” operandus. PEN Įrenginio prieigos numeris SLMO modulyje turi būti laisva dar nesukonfigūruota prieiga. Jei šis parametras yra nutylimas – sistema ieškos pirmos laisvos prieigos. Jei norime sukurti STN numerių seką, turime nurodyti PEN nuo kurio reikia pradėti nustatymus. COS1 Standartinė paslaugų klasė (COS) Abonentų paslaugos ir galimybės turi būti sugrupuotos į COS, naudojant COSSU komandą su parametru TYPE=COS COS2 Alternatyvi paslaugų klasė (COS) Abonentų paslaugos ir galimybės turi būti sugrupuotos į COS, naudojant COSSU komandą su parametru TYPE=COS LCOSV1 Standartinė balso perdavimo paslaugų klasė išoriniams kanalams drausti, kai naudojamas pigiausio maršruto išrinkimas (LCR) Žiūrėti COSSU komandos aprašymą. LCOSV2 Alternatyvi balso perdavimo paslaugų klasė išoriniams kanalams drausti, kai naudojamas pigiausio maršruto išrinkimas (LCR) Žiūrėti COSSU komandos aprašymą. LCOSD1 Standartinė duomenų perdavimo paslaugų klasė išoriniams kanalams drausti, kai naudojamas LCR Balso terminalams šis parametras nėra svarbus. Tačiau iš administratoriaus reikalaujama įvesti reikšmę. Galime įvesti reikšmę – 1 arba tokią pačią, kaip LCOSV1 LCOSD2 Alternatyvi duomenų perdavimo paslaugų klasė išoriniams kanalams drausti, kai naudojamas LCR Balso terminalams šis parametras nėra svarbus. Tačiau iš administratoriaus reikalaujama įvesti reikšmę. Galime įvesti reikšmę – 1 arba tokią pačią, kaip LCOSV2 DPLN Numeracijos planas Tai papildomas parametras naudojamas sistemose, kuria naudojasi daugelis kompanijų. Reikšmė pagal nutylėjimą – 0. Šiame plane galima rinkti bet kokius numerius ar kodus, užprogramuotus sistemoje su WABE komanda. Sistemoje gali būti iki 16 numeracijos planų. ITR Vidinio trafiko ribojimo matrica Tai papildomas parametras, kai norima apriboti skambinimą tarp vidinių abonentų. Reikšmė pagal nutylėjimą – 0 (abonentas yra nulinėje ITR grupėje) Sistema turi 16 ITR grupių. Jos nustatomos komanda VBZ. COSX Paslaugų klasės COS keitimo grupė Tai papildomas parametras nustatomas, kai norima automatiškai perjungti COS iš standartinės į alternatyviąją tam tikrai grupei abonentų. Reikšmė pagal nutylėjimą – 0. Yra 16 COSX grupių. Perjungimo laikas nustatomas komanda BERUZ. SPDI Individualus greitas rinkimas Tai papildomas parametras, jei abonentas naudos greito rinkimo sąrašą. Šiuo atveju, parametro reikšmė turi būti „Y“ Išsaugoti numeriai neprieinami kitiems abonentams. Išorinių kanalų draudimas – negalioja. SPDC1 Pirmas centrinis greito rinkimo sąrašas Šio parametro reikšmė gali būti tik 0 (nulinis greito rinkimo sąrašas). Sąrašas kuriamas su LRNGZ komanda. Numeriai - programuojami su ZRNGZ komanda. Išorinių kanalų draudimas – negalioja. SPDC2 Antras centrinis greito rinkimo sąrašas Šio parametro reikšmė gali būti: 1-15. Priėjimas prie šio sąrašo įmanomas tik kai nustatytas parametras SPDC1 (SPDC1=0). Skaitmeniniai abonentai Hicom 300 skaitmeniniai abonentiniai moduliai yra: • SLMO angl. Subscriber Line Module OPTISET 16 16 prieigų modulis skirtas visų tipų Optiset/Optipoint daugiafunkcinių telefonų prijungimui, Up0E sąsaja; • SLMQ angl. Subscriber Line Module U2B1Q 16 prieigų modulis. Nutolusių iki 8 km Optiset/Optipoint telefonų prijungimui per papildomą adapterį UCON (Distance Adapter); Optiset E/Optipoint E šeimos skaitmeniniai telefonai yra priskiriami SBCSU komanda. Šie telefonai jungiami per gamintojų sukurtą specialią sąsają: UP0/E. Sąsaja veikia laikinio multipleksavimo principu. Jos fizinis lygmuo yra toks pat, kaip ISDN (2 B kanalai po 64 kb/s ir 16 kb/s D kanalas signalizacijai). Prie UP0/E sąsajos galime prijungti iki trijų skaitmeninių įtaisų. Yra įmanomas nuotolinis maitinimas. Maitinimas gali būti įjungtas arba išjungtas kiekvienai prieigai nepriklausomai. Jei yra perkrova – maitinimas yra išjungiamas. UP0/E. sąsaja naudoja dvilaidę suktą porą. Optiset E/Optipoint E telefonams naudojami įvairūs telefono adapteriai. 5.2 lentelėje nurodytas telefonų adapterių suderinamumas H300 ir H300E sistemose. 2 pav. Abonentų nustatymo komandų (SBCSU ir SCSU) sąveika su kitomis komandomis Optiset E/Optipoint E pajungimo nuotolis siekia iki 1000 m, kai prijungtas prie SLMO modulio. Šį nuotolį galima išplėsti panaudojus distancinį adapterį, kai jis prijungtas per SLMQ modulį. Maksimalus atstumas tarp SLMQ ir adapterio – 8 km, o tarp telefono ir adapterio – 100 m. Kai kurie adapteriai ir papildomi telefono priedėliai gali reikalauti papildomo maitinimo iš tinklo. 2 lentelė. Telefonų adapteriai Adapteris 300 300E analoginis adapteris X nuo V.2 duomenų adapteris X X ISDN adapteris X X telefono adapteris X X valdymo adapteris X nuo V.2 ausinių adapteris plius X X ausinių adapteris X X akustinis adapteris X X kontaktinis adapteris X X distancinis adapteris S X X distancinis adapter M X X Aktyvus garsiakalbis X X Stalinis mikrofonas X X Skaitmeninių abonentų konfigūravimas Skaitmeniniai abonentai konfigūruojami su SBCSU komanda. Pagrindiniai šios komandos parametrai yra nurodyti 1 lentelėje, o papildomi – 3 lentelėje. 3 lentelė. SBCSU komandos parametrai Parametras Paaiškinimai OPT Šio parametro reikšmė turi būti „OPTI“ CONN Prijungimo tipas Jei prie SLMO modulio prijungtas Optiset – parametro reikšmę nustatyti į „DIR“. Jei Optiset prijungtas per distancinį adapterį prie SLMQ modulio – parametro reikšmę nustatyti „PNT“ DVCFIG Įrenginio konfigūracija Šio parametro reikšmė turi būti „OPTISET“ STD Mygtukų išdėstymo standartas Tai papildomas parametras, nustatantis koks naudojamas klavišų išdėstymo standartas. Reikšmė pagal nutylėjimą – 0. Standartai kuriami TAPRO komanda, naudojant parametrą: TYPE=STD REP Priedėlių skaičius Parametras, nusakantis papildomų priedėlių skaičių, prijungtų prie terminalo. Reikšmė pagal nutylėjimą – 0. DIGNODIS Skaitmeninis telefonas be ekrano Šio parametro reikšmė turi būti nustatyta - „Y“, kai naudojamas skaitmeninis telefonas be ekrano. Esant reikšmei „Y“, bus girdimi teigiami ir neigiami patvirtinimo tonai kaip analoginiame telefone. Reikšmė pagal nutylėjimą - „N“ Skaitmeninio Optiset abonento Nr. 1001 kūrimo, naudojant komandą SBCSU, pavyzdys: ADD-SBCSU:STNO=1001,OPT=OPTI,CONN=DIR,PEN=1-1-78-1,DVCFIG=OPTISET, COS1=1,COS2=2,LCOSV1=7,LCOSV2=3,LCOSD1=7,LCOSD2=3,DPLN=0,ITR=0,COSX=0, SPDI=Y,SPDC1=0,SPDC2=1,REP=0,STD=4; Analoginiai abonentai Hicom 300 analoginiai abonentiniai moduliai yra: • SLMA angl. Subscriber Line Module Analog 16 16 prieigų modulis skirtas analoginių a/b telefonų, faksų ir modemų prijungimui; Prie Hicom gali būti prijungti analoginiai a/b įrenginiai: • standartiniai toniniai (DTMF rinkimo būdas) telefonai; • standartiniai impulsinio rinkimo telefonai; • 2 ir 3 grupės fakso aparatai; • modemai; • iškvietimo sistemos; • balso pašto sistemos; • valdymo relės. Analoginių abonentų konfigūravimas Analoginiai abonentai konfigūruojami su SCSU komanda. Pagrindiniai šios komandos parametrai yra nurodyti 1 lentelėje, o papildomi – 4 lentelėje. Yra galimybė užprogramuoti virtualius abonentus. Virtualūs abonentai naudojami specialiems sprendimams įgyvendinti. Norint nustatyti virtualų abonentą, reikia naudoti parametrą INS, kurio reikšmė – „FLOAT“ (INS=FLOAT). Analoginiai abonentai gali naudoti skirtingo tipo numerio rinkimus. Numerio rinkimo tipas nustatomas parametru DIAL. Jei šiam parametrui neįvesime reikšmės – sistema naudos abu numerio rinkimo tipus: DTMF ir impulsinį. 4 lentelė. SCSU komandos parametrai Parametras Paaiškinimai DVCFIG Įrenginio konfigūracija Šio parametro reikšmė turi būti „ANATE“, kai įrenginys yra standartinis telefonas ir – „ANATE&FAX“, kai naudojamas modemas arba faksas. Analoginio abonento Nr. 1010 kūrimo, naudojant komandą SCSU, pavyzdys: ADD-SCSU:STNO=1010,PEN=1-1-84-1,DVCFIG=ANATE,DPLN=0,ITR=0, COS1=3,COS2=4,LCOSV1=7,LCOSV2=3,LCOSD1=7,LCOSD2=3,SPDC1=0, SPDC2=1,COSX=0,SPDI=YES; Darbo eiga 1. Prijungiame personalinį kompiuterį, kuris aprūpintas reikiama programine įranga. Personalinis kompiuteris su telefono stotimi jungiamas panaudojant RS 232 prievadą ir “Comtes” arba „ComWin“ programinį paketą. Paspaudus klavišų kombinaciją „Ctrl+T“ – prisijungiame prie Hicom. Teisingai prisijungus ekrane turėtume pamatyti panašų pranešimą ir raginimą „

Daugiau informacijos...

Šį darbą sudaro 3564 žodžiai, tikrai rasi tai, ko ieškai!

★ Klientai rekomenduoja


Šį rašto darbą rekomenduoja mūsų klientai. Ką tai reiškia?

Mūsų svetainėje pateikiama dešimtys tūkstančių skirtingų rašto darbų, kuriuos įkėlė daugybė moksleivių ir studentų su skirtingais gabumais. Būtent šis rašto darbas yra patikrintas specialistų ir rekomenduojamas kitų klientų, kurie po atsisiuntimo įvertino šį mokslo darbą teigiamai. Todėl galite būti tikri, kad šis pasirinkimas geriausias!

Detali informacija
Darbo tipas
Lygis
Universitetinis
Failo tipas
Word failas (.doc)
Apimtis
16 psl., (3564 ž.)
Darbo duomenys
  • Fizikos laboratorinis darbas
  • 16 psl., (3564 ž.)
  • Word failas 497 KB
  • Lygis: Universitetinis
www.nemoku.lt Atsisiųsti šį laboratorinį darbą
Privalumai
Pakeitimo garantija Darbo pakeitimo garantija

Atsisiuntei rašto darbą ir neradai jame reikalingos informacijos? Pakeisime jį kitu nemokamai.

Sutaupyk 25% pirkdamas daugiau Gauk 25% nuolaidą

Pirkdamas daugiau nei vieną darbą, nuo sekančių darbų gausi 25% nuolaidą.

Greitas aptarnavimas Greitas aptarnavimas

Išsirink norimus rašto darbus ir gauk juos akimirksniu po sėkmingo apmokėjimo!

Atsiliepimai
www.nemoku.lt
Dainius Studentas
Naudojuosi nuo pirmo kurso ir visad randu tai, ko reikia. O ypač smagu, kad įdėjęs darbą gaunu bet kurį nemokamai. Geras puslapis.
www.nemoku.lt
Aurimas Studentas
Puiki svetainė, refleksija pilnai pateisino visus lūkesčius.
www.nemoku.lt
Greta Moksleivė
Pirkau rašto darbą, viskas gerai.
www.nemoku.lt
Skaistė Studentė
Užmačiau šią svetainę kursiokės kompiuteryje. :D Ką galiu pasakyti, iš kitur ir nebesisiunčiu, kai čia yra viskas ko reikia.
Palaukite! Šį darbą galite atsisiųsti visiškai NEMOKAMAI! Įkelkite bet kokį savo turimą mokslo darbą ir už kiekvieną įkeltą darbą būsite apdovanoti - gausite dovanų kodus, skirtus nemokamai parsisiųsti jums reikalingus rašto darbus.
Vilkti dokumentus čia:

.doc, .docx, .pdf, .ppt, .pptx, .odt