Kursiniai darbai

Pamatų blokų gamybos technologija

10   (1 atsiliepimai)
Pamatų blokų gamybos technologija 1 puslapis
Pamatų blokų gamybos technologija 2 puslapis
Pamatų blokų gamybos technologija 3 puslapis
Pamatų blokų gamybos technologija 4 puslapis
Pamatų blokų gamybos technologija 5 puslapis
Pamatų blokų gamybos technologija 6 puslapis
Pamatų blokų gamybos technologija 7 puslapis
Pamatų blokų gamybos technologija 8 puslapis
Pamatų blokų gamybos technologija 9 puslapis
Pamatų blokų gamybos technologija 10 puslapis
Pamatų blokų gamybos technologija 11 puslapis
Pamatų blokų gamybos technologija 12 puslapis
Pamatų blokų gamybos technologija 13 puslapis
Pamatų blokų gamybos technologija 14 puslapis
Pamatų blokų gamybos technologija 15 puslapis
Pamatų blokų gamybos technologija 16 puslapis
Pamatų blokų gamybos technologija 17 puslapis
Pamatų blokų gamybos technologija 18 puslapis
Pamatų blokų gamybos technologija 19 puslapis
Pamatų blokų gamybos technologija 20 puslapis
www.nemoku.lt
www.nemoku.lt
Aukščiau pateiktos peržiūros nuotraukos yra sumažintos kokybės. Norėdami matyti visą darbą, spustelkite peržiūrėti darbą.
Ištrauka

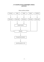
Gamybos organizavimas. Taikant srautinį agregatinį gamybos būdą, gaminiai yra gaminami specialiais įrenginiais agregatais, kurių komplekse dažniausiai yra vibracinė aikštelė. Suformuotas gaminys tiltiniu kranu yra transportuojamas į hidroterminio kietinimo kameras. Iš jų sukietėję gaminiai perkeliami į gaminio išėmimo iš formų postą ir, tam tikrą laiką išlaikyti ir patikrinti, vežami į produkcijos sandėlį. Formos ruošiamos kitam gamybos ciklui.
Organizuojant srautinę agregatinę gamybą, technologinis procesas dažniausiai skirstomas į tokias skirtinguose postuose atliekamas operacijas: formų ardymas ir gaminio išėmimas, formų surinkimas, formų valymas ir tepimas, armavimas, betono mišinio klojimas ir sutankinimas, paviršiaus išlyginimas arba apdailos sluoksnio ruošimas, gaminių sudėjimas į šiluminio kietinimo kameras ir sukietėjusių išėmimas iš jų. Technologinį procesą suskirsčius į vienodos trukmės ir tuo pačiu metu skirtingose darbo vietose atliekamas operacijas, gaunama srovinė gamyba.
Organizavus srautinę agregatinę gamybą, formos ir gaminiai iš vienos vietos kitą gali būti pervežami tiltiniu kranu, ritininių konvejeriu ir tiltiniu kranu, bei ritininiu konvejeriu, skersve-žimiu ir tiltiniu kranu. Srautinė agregatinė gamyba yra universali ir plačiai taikoma vidutinio ir nedidelio gamybinio pajėgumo surenkamojo gelžbetonio gamyklose. Toks būdas labiausiai tinka iki 12 m ilgio, iki 3 m pločio ir iki 1 m aukščio gaminiams gaminti.
Projektuojamoje gamybos linijoje bus gaminami gelžbetoniniai pamatų blokai:
Gaminamų pamatų blokų eskizas
Gaminamų pamatų blokų išmatavimai:
Ilgis L, mm
Plotis B, mm
Aukštis H, mm
600
1180
300
Pamatai yra naudojami statant kiekvieną pastatą ar inžinerinį statinį. Nuo jų išdėstymo ant paruošto statybos aikštelės grunto ir yra pradedama statyba, pamatų paskirtis tolygiai perduoti pastato ar statinio apkrovą į gruntą, todėl pamatai turi būti pakankamai stiprūs, patikimi ir ilgaamžiai, nuo jų kokybės labai priklauso tolesnis pastato ar statinio eksplotavimas. Pamatų bloko stiprumas priklauso nuo jo matmenų ir betono klasės. Stiprumai yra pateikiami kataloguose arba gali būti projektuojami pagal individualius užsakymus.
Šiame darbe bus suprojektuoti dviejų skirtingų stiprumų pamatų blokai: B 8/10 ir B 10/12. Betono stiprumas, ir iš jo pagamintų gaminių gamybos technologija, techniniai bei ekonominiai rodikliai priklauso nuo...

Daugiau informacijos...

Šį darbą sudaro 6736 žodžiai, tikrai rasi tai, ko ieškai!

Turinys
  • 1. Gamybos technologijos dalis2
  • 1.1. Gaminio charakteristika, žaliavos..2
  • 1.2. Betono sudėties projektavimas.4
  • 1.3. Gamybinių pajėgumų skaičiavimas7
  • 1.4. Gamybos proceso technologinės schemos aprašymas..9
  • 1.5. Technologinės linijos skaičiavimai..15
  • 1.6. Pagalbinių cechų ir gamybinių barų aprašymas.18
  • 1.7. Gamybos kokybės kontrolė..22
  • 2. Gamybos organizavimo dalis. 24
  • 2.1. Gaminio aksonometrija25
  • 2.2. Pagrindinės gaminio charakteristikos..25
  • 2.3. Techniniai reikalavimai..26
  • 2.4. Technologinio rėžimo charakteristikos ir pooperacinė kontrolė27
  • 2.5. Operacinių trukmių grafikas.27
  • 2.6. Pagrindinių technologinių ir transportavimo įrenginių cikogramos.27
  • 2.7. Gamybos kaštų skaičiavimas gaminiui28
  • 2.8. Gamybinės linijos techniniai ekonominiai rodikliai.30
  • 1. Gamybos technologijos dalis

★ Klientai rekomenduoja


Šį rašto darbą rekomenduoja mūsų klientai. Ką tai reiškia?

Mūsų svetainėje pateikiama dešimtys tūkstančių skirtingų rašto darbų, kuriuos įkėlė daugybė moksleivių ir studentų su skirtingais gabumais. Būtent šis rašto darbas yra patikrintas specialistų ir rekomenduojamas kitų klientų, kurie po atsisiuntimo įvertino šį mokslo darbą teigiamai. Todėl galite būti tikri, kad šis pasirinkimas geriausias!

Detali informacija
Darbo tipas
Lygis
Universitetinis
Failo tipas
Word failas (.doc)
Apimtis
31 psl., (6736 ž.)
Darbo duomenys
  • Statybos kursinis darbas
  • 31 psl., (6736 ž.)
  • Word failas 684 KB
  • Lygis: Universitetinis
www.nemoku.lt Atsisiųsti šį kursinį darbą
Privalumai
Pakeitimo garantija Darbo pakeitimo garantija

Atsisiuntei rašto darbą ir neradai jame reikalingos informacijos? Pakeisime jį kitu nemokamai.

Sutaupyk 25% pirkdamas daugiau Gauk 25% nuolaidą

Pirkdamas daugiau nei vieną darbą, nuo sekančių darbų gausi 25% nuolaidą.

Greitas aptarnavimas Greitas aptarnavimas

Išsirink norimus rašto darbus ir gauk juos akimirksniu po sėkmingo apmokėjimo!

Atsiliepimai
www.nemoku.lt
Dainius Studentas
Naudojuosi nuo pirmo kurso ir visad randu tai, ko reikia. O ypač smagu, kad įdėjęs darbą gaunu bet kurį nemokamai. Geras puslapis.
www.nemoku.lt
Aurimas Studentas
Puiki svetainė, refleksija pilnai pateisino visus lūkesčius.
www.nemoku.lt
Greta Moksleivė
Pirkau rašto darbą, viskas gerai.
www.nemoku.lt
Skaistė Studentė
Užmačiau šią svetainę kursiokės kompiuteryje. :D Ką galiu pasakyti, iš kitur ir nebesisiunčiu, kai čia yra viskas ko reikia.
Palaukite! Šį darbą galite atsisiųsti visiškai NEMOKAMAI! Įkelkite bet kokį savo turimą mokslo darbą ir už kiekvieną įkeltą darbą būsite apdovanoti - gausite dovanų kodus, skirtus nemokamai parsisiųsti jums reikalingus rašto darbus.
Vilkti dokumentus čia:

.doc, .docx, .pdf, .ppt, .pptx, .odt